招生政策

招处公众号

招生处小程序

一、信息发布渠道与查询篇
1.我区发布涉及高考信息的主要渠道和主要内容分别是哪些?
答:我区主要通过“广西招生考试院”网站(https://www.gxeea.cn/,下同)、“柳园清风”微信公众号、“粽仔助力高考”视频号、“广西阳光志愿信息服务系统”微信小程序和教育部“阳光高考”平台(https://gaokao.chsi.com.cn/,下同)等渠道发布高考信息。
发布的主要内容有:招生政策,高校招生计划,高考成绩查询方式,特殊类型招生测试合格名单,享受政策性加分政策及获得资格考生名单;各批次录取最低控制分数线;高考填报志愿和录取时间安排;招生院校征集信息;录取查询等。
在此,特别提醒广大考生及家长,在高考填报志愿和招生录取期间,社会一些不法分子可能利用考生和家长想上好大学的急切心理,进行以谋取钱财为目的的诈骗活动。请考生和家长提高警惕,通过上述正规渠道了解相关考试招生政策,不要听信不法分子和机构的虚假宣传。我区高考招生录取结束后,除了广西招生考试院,没有任何其他机构可以确定考生录取名单,请考生和家长注意甄别,避免上当受骗。
2.如何查询上一年招生院校的录取情况?
答:考生可通过广西招生考试院编制的《2025年高考指南》查询上一年在广西招生的各院校专业录取情况。《2025年高考指南》收录了2024年各在桂招生院校本科提前批艺本二批、本科提前批体育类、本科提前批其他一类、本科普通批、高职高专提前批艺术类、高职高专提前批体育类、高职高专提前批其他类、高职高专普通批等8个实行平行志愿录取批次的第一次投档及其录取数据。每个院校每一批次分别列出了物理类和历史类及其对应专业第一次投档和录取的相关信息,包括第一次投档的计划数,投档录取数,录取的最高分、平均分、最低分以及录取最低分排位等情况。
2025年6月起,“广西阳光志愿信息服务系统”升级上线,免费向考生提供高考志愿填报辅助服务,从该系统也可以查询到上一年招生院校的录取情况。系统分为PC端、移动端2种途径供考生选择使用,考生可从“广西招生考试院”网站—“志愿填报”—“广西阳光志愿信息服务系统”进入系统PC端;微信小程序搜索“广西阳光志愿信息服务系统”进入系统移动端。考生可将系统与我院编制的《2025年高考指南》《2025年高考指南招生计划篇》结合使用,更详细了解各招生院校相关信息,为正式填报志愿做好充分的准备。各招生院校官方网站也可以查询到上一年招生院校录取情况。
3.如何查询2025年招生院校各专业招生计划情况?
答:考生可通过广西招生考试院编制的《2025年高考指南招生计划篇》和“广西阳光志愿信息服务系统”查询2025年在广西招生的各院校招生计划情况。《2025年高考指南招生计划篇》所公布的分院校分专业组招生计划是根据教育部和自治区教育厅下达的招生计划汇编而成。凡列入该书目录的院校均在我区具有2025年普通高校招生资格;凡未列入目录的院校和专业(保送生招生计划,特教单独招生计划,运动训练和民族传统体育单独招生,强基计划,高职对口中职自主招生计划,高职单招计划,本科对口中职自主招生计划等特殊类型招生院校和专业,以及该书出版后经“广西招生考试院”网站公布的调整计划除外;香港中文大学、香港城市大学安排在我区本科提前批录取,香港其他高校和澳门高校由学校按本校规定进行单独招生,其招生计划不列在该书中),在我区均不具备2025年普通高校招生资格,请考生注意甄别,避免上当受骗。
4.高校招生章程有什么作用,如何查询?
答:高校招生章程由学校依据相关法律规定和国家招生政策制定,是学校开展招生工作的依据。考生在填报志愿前,应仔细查阅拟报考高校的招生章程,全面了解高校招生办法和相关招生要求。
主要查询途径有:中国高等教育学生信息网的“阳光高考”信息平台;各高校官方招生网站等。“阳光高考”信息平台网页链接:https://gaokao.chsi.com.cn。
5.高校招生章程主要包括哪些内容?
答:(1)高校全称、校址(涉及分校、校区等),层次(本科、专科),办学类型(如公办、民办高校或独立学院、中外合作办学、内地与港澳台地区合作办学)。
(2)招生计划分配的原则和办法,专业教学培养使用的外语语种,身体健康状况要求,进档考生录取规则(如对考生加分成绩的使用、投档成绩相同考生的处理、进档考生的专业安排办法、退档处理等)。
(3)学费标准,家庭经济困难学生资助政策及有关程序,颁发学历证书、学位证书的学校名称、证书种类及其他信息,联系电话、网址以及其他须知等。
(4)各招生院校专业对单科成绩、体检、外语语种、外语口试、综合素质评价、加分政策、性别等要求。
6.如何查询考生加分情况,以及是否具有专项计划资格?
答:考生可以访问“广西招生考试院”网站“普通高考”版块下的“公示信息”栏目查询本人加分及专项计划资格公示情况。
二、志愿设置与填报篇
7.广西招生考试院对志愿填报提供了哪些服务?
答:广西招生考试院每年都会统筹做好高考志愿填报工作,指导各市、县(市、区)认真学习领会我区高考招生政策和组织辖区中学、高三年级班主任等进行志愿填报指导培训,并要求他们充分利用信息化手段,为考生提供丰富的志愿填报指导,提醒考生既要看成绩,更要看位次,引导考生合理填报志愿、规避风险。
广西招生考试院还举办广西普通高校招生咨询会(现场与网络咨询同步进行)、编制普通高校招生政策百问百答、开展“今日我值班”直播活动、录制发布“粽仔助力高考”系列短视频、在“广西招生考试院”网站和“柳园清风”微信公众号发布招考政策等,为考生提供形式多样的志愿填报指导服务。
“广西阳光志愿信息服务系统”由广西招生考试院委托开发,免费为考生提供服务,系统内部无任何收费项目。系统分为PC端、移动端2种途径供考生选择使用。PC端为广西招生考试院委托广西电信有限公司南宁分公司开发,移动端为广西招生考试院委托中国移动通信集团广西有限公司开发,其他任何高考志愿填报辅助系统(包括上述两家公司开发的非免费服务系统)均与广西招生考试院无关,请考生及家长注意甄别。
此外,教育部“阳光高考”信息平台也面向高考考生免费开放“阳光志愿信息服务系统”。该系统基于招生、就业、调查、测评等大数据,设置七大板块:高中选科参考、院校查询、专业查询、志愿参考服务、心理测评、职业前景和报考指南,为考生和家长提供志愿推荐、专业介绍、心理测评、就业去向及前景查询等服务。
8.考生何时填报志愿?
答:本科提前批、高职高专提前批志愿填报时间:2025年6月25日15:00至6月29日10:00。其他批次志愿填报时间:2025年6月29日15:00至7月3日10:00。预留每天23:00到次日3:00作为系统维护时间。填报时间截止后,将关闭“志愿填报系统”,请考生务必把握好志愿填报时间。
部分批次将预留征集志愿时间,并根据录取时计划完成情况确定是否征集志愿。各批次征集志愿的填报时间将在“广西招生考试院”网站公布。
9.考生如何进行志愿填报?
答:考生须网上填报志愿。
(1)填报方式。“志愿填报系统”分为电脑端和手机端,考生可通过以下方式进行填报:
①通过电脑端填报的考生,须在志愿填报规定时间内登录“广西招生考试院”网站(填报志愿的唯一网站),点击“志愿填报”栏目,在“2025年普通高校招生志愿填报系统”(以下简称志愿填报系统)中进行填报。
②通过手机端填报的考生,须先从手机应用市场搜索“八桂高考”App(填报志愿的唯一App),安装后,在志愿填报规定时间内通过“八桂高考”App进行填报。
(2)填报流程。
第一步:登录
首次登录:考生凭报名号和初始密码(即高考考生号后2位+准考证号后2位+身份证号后4位)进入系统,并根据提示修改初始密码。
非首次登录:在“志愿填报系统”首页填写报名号和修改后的登录密码进入系统。
第二步:填写
进入志愿填报页面。考生须按照院校专业组对应的选考科目要求填报。考生通过点击各录取批次上的“填报”按钮开始填报,填报需选择院校专业组志愿和专业志愿、并选择“是否服从本校本专业组内所有专业调剂”。
第三步:保存
考生填报志愿过程中,须关注登录过期倒计时,因部分批次填写院校专业组志愿数量较多,注意在填报过程中及时点击“保存志愿”按钮保存填报结果。填报完成当前批次志愿后,也须点击“保存志愿”确认志愿生效。
第四步:核对
考生保存志愿信息后,可通过以下方式进行核对:
①电脑端填报考生请点击左侧菜单“志愿浏览”查看已填报志愿信息。
②手机端填报考生通过“考生服务”栏目点击“志愿浏览”查看已填报志愿信息。
请考生仔细核对已填报志愿信息,在进行志愿锁定操作前,考生可在有效填报时间内多次登录系统修改志愿。
第五步:退出
点击“退出登录”退出“志愿填报系统”。退出后,建议考生关闭电脑填报页面或“八桂高考”App,以免他人进行篡改和信息收集。
提醒:如考生在确定自己的志愿信息后(建议先退出“志愿填报系统”,重新登录再次核对志愿信息),为防止他人篡改,可点击“志愿锁定”并输入锁定确认信息,对当轮次所能填报的所有批次的志愿进行一次性确认并锁定。锁定前,系统会统计当轮次所填报的所有批次志愿数供考生再次核对;锁定后,考生将不能填报或修改当轮次所填报的所有批次志愿。志愿一经锁定,考生本人及任何单位或个人均不能解锁,请考生谨慎使用锁定功能。网上志愿填报后不需办理现场确认手续。
(3)填报注意事项。
①仔细核对个人信息。
登录成功后,“志愿填报系统”首页会显示考生个人信息,包括姓名、准考证号、身份证号、民族、性别等,考生应仔细核对,如发现信息有误,应及时向高考报名所在地招生考试机构报告。
②操作时限。
考生填报志愿时,每次登录系统后的有效操作时间为30分钟。因此,建议考生先将有关志愿信息(院校代号、院校名称、专业组、专业代号、专业名称等)在草稿上整理好,登录系统后按整理好的内容进行选择即可。
③其他。
考生如在志愿填报期间遇到网络拥堵、自然灾害等情况,请及时与高考报名所在地招生考试机构联系,同时密切关注“广西招生考试院”网站公告。
10.网上填报初次登录应注意什么?
答:考生在初次登录时,需要输入自己的报名号和初始密码及验证码进入系统,并根据提示补充个人信息、修改初始密码、设置密保问题及答案,首次登录时填写的密保问题及答案用于考生所填志愿的最终确认和锁定。
修改过密码后再次登录志愿填报页面时,只填报名号及密码即可。考生在分类考试招生志愿填报时已修改过密码的,在统考招生志愿填报时无需再重新修改。
请考生务必妥善保管好自己的报名号、身份证号、修改过的密码及密保问题答案,避免泄露个人信息导致志愿信息被篡改。
11.填报时密码或密保问题丢失怎么办?
答:(1)遗忘密码。考生如遗忘密码或密码被他人修改,需重新设置密码。可在“志愿填报系统”首页点击“忘记密码”,通过使用绑定的手机号码接收验证码的方式在网站上进行更改。
(2)修改登录密码或密保问题。如考生在填报过程中需要更改密码或密保问题的,可在进入“志愿填报系统”后点击“更改登录密码”或“重置密保问题”,通过绑定的手机号码接收验证码的方式在网站上进行更改。绑定手机号码为考生参加普通高考报名时,接收验证码确认的手机号码。
(3)修改绑定手机号码。考生在“志愿填报系统”首页可查询绑定手机号码情况,如需修改绑定手机号码,考生须携带准考证、有效居民身份证(或户口簿)或高考报名所在地招生考试机构要求的证明材料,到高考报名所在地招生考试机构或其指定的高考报名站办理。
12.志愿填报,考生要做哪些准备?
答:第一步,熟悉政策。考生家长对于全区的高考政策要有一个整体的把握,明白哪些政策非常重要,哪些和自己切身利益相关,重要政策同年是否有变化。例如考生、家长要知道我区高考有几个录取批次,每个批次下有哪些小批次,是单志愿还是平行志愿模式,每个院校专业组可以填报多少个专业等。
第二步,收集信息。信息和渠道的来源至关重要。一般来说,考生家长可以选择的权威渠道有:教育部“阳光高考”信息平台、“广西招生考试院”网站、“柳园清风”微信公众号及各高校官方网站等。
第三步,准确定位。定位是填报志愿中最重要的一步。我们都知道,高考录取时是将一定范围的学生,按其填报的志愿和高考成绩进行排位,从高到低,位次越高,被录取的机会就越大。
第四步,知己知彼。俗话说:“知己知彼,百战不殆。”做好了定位“知己”,还要做好“知彼”的工作。“知彼”的过程就是要弄清各个招生院校的基本情况。如学校同年的招生章程、招生计划、往年在广西的提档线、专业线、师资力量、专业设置、学科特长、就业及深造情况等。
第五步,初选志愿。“初选志愿”是结合自己的成绩定位,确定目标院校。完成第三、四两步考生和家长对高考志愿应该已有方向了。这时,考生可以大致划定一些在广西有招生计划的院校,并认真阅读招生章程,比较各院校之间专业的招生人数、录取分数等数据,选择和自己兴趣、分数、批次相符合的院校。
第六步,模拟填报、尽早填报。根据我区志愿设置情况,准备好高考志愿填报草表,根据自己的高考成绩做一至三遍的真实模拟。目前高考志愿都是网上填报,要在规定时间内完成,逾期不能补报。每年在志愿填报中都有考生出现操作失误、丢失密码等问题,加上最后一天填报时网络系统比较繁忙,考生难免手忙脚乱,所以要提前模拟、尽早填报,减少不必要的失误。
13.做好填报志愿准备工作后,需要注意哪些细节?
答:(1)建议填满全部的“院校专业组”志愿栏。每个批次志愿填报栏都分别设置了若干“院校专业组”志愿,若考生少填其中一个,就可能失去一次被录取的机会。近几年有些考生只填写了提前批次,或者本科批次,其他批次都没有填写。高考综合改革落地后,总共有五个批次,即本科提前批、特殊类型批、本科普通批、高职高专提前批、高职高专普通批,每个批次下设置若干小批次,每个小批次下设置若干“院校专业组”志愿。考生要充分利用填报数量的权利,尽量填满全部的“院校专业组”志愿栏,增加被录取的机会,但也不要填报即使录取也坚决不去就读的院校专业组,避免被该院校专业组录取。这里考生需要注意的是,考生的选择性考试科目须符合报考院校专业组的选择性考试科目要求,方可填报相关志愿。
(2)不要因疏忽大意而进行跨批次填报。考生填报志愿的时候要注意各批次的位置,尤其是有些高校本科、专科批次都有招生计划,考生需要更加认真仔细填报。
(3)务必认真核对院校、专业组及专业代号。该代号以广西《2025年高考指南招生计划篇》为准。
(4)仔细查看所填报院校招生章程,比如:目标院校录取规则是分数优先还是专业志愿优先,还有某些专业对身高、视力、性别、单科成绩等有要求,都要仔细查看,避免不必要的风险。
(5)认真核对报名信息,尤其要仔细核对姓名、身份证号、科类、相片等信息,如发现信息有误,应及时向高考报名所在地招生考试机构报告。
(6)正确填写本人及家长(监护人)的联系方式、通讯地址,确保录取的时候高校能在第一时间联系到本人。
(7)认真核对所填院校专业组志愿的基本信息,如“院校专业组”代码,院校办学地点、学制、收费标准、男女性别录取要求等,特别是民办高校或中外合作办学专业,不要忽视专业收费标准,录取后,可能会因为高昂的学费而错失上大学的机会。
(8)勇于承担志愿填报结果。根据国家招生政策规定,每一名考生同年只有一次录取机会。对本人填报志愿一律不予换录,一旦退档,同年不得再次录取。因此,考生要认真对待选择志愿,一经确定提交,就必须信守选择,承担相应结果。
14.填报志愿时,如何区别分校区、分校及同名高校?
答:(1)分校区是指同一所高校的不同校区,大多属于本校“分部”。最直接的区别有两个,一是和本部地理位置不同,二是专业设置不同。大学的不同校区毕业生与本部毕业生在各方面也享受同等待遇,毕业证书由校本部统一颁发,证书的封皮样式和文字与校本部一致,证书内芯同样加盖本部公章和本部校长印。如桂林理工大学在南宁空港校区有本科学生和专科学生,发的毕业证与桂林雁山校区和屏风校区的完全相同。
(2)高校分校则是与高校本部本身有着一定关系,挂着本部的牌子,与本部属于合作关系,设置的专业相同或相近,据了解,目前大部分高校分校颁发的毕业证书与本部完全相同,个别学校只在毕业证书的正文内容中注明培养校区,如哈尔滨工业大学(深圳)、北京师范大学(珠海校区)等。
(3)中国还有几所同名的高校,如中国石油大学(北京和华东),中国矿业大学(北京和徐州),中国地质大学(北京和武汉)。属于一个校名,两块牌子,单独办学,毕业证书完全不同。
15.填报志愿时,如何处理院校优先和专业优先的关系?
答:院校优先是指考生以进学校为最高目标,通俗来说就是考生主要考虑非某个学校不读,专业是次要考虑;专业优先就是以学习某个专业为最高目标,院校是次要考虑。
我们建议分数接近实力较强高校分数线的考生,可以优先选择院校,分数排位在中等偏下、专业意愿比较强的考生建议优先选择专业。将来计划继续深造的考生,建议优先选择院校,非要在某个行业领域就业的考生,建议优先选择专业。当然,优先选哪个,要结合自身实际情况进行综合考量,不能一概而论。同时,也可以在院校和专业间平衡一下,选择的院校和专业即使不是自己最想要的,但是也比较喜欢,不至于大学入学后心理落差过大。
16.如何把握高校本科专业设置的基本情况和发展方向?
答:考生和家长可查看《普通高等学校本科专业目录(2025年)》以及《教育部关于公布2024年度普通高等学校本科专业备案和审批结果的通知》。根据2025年专业目录,有哲学、经济学、法学、教育学、文学、历史学、理学、工学、农学、医学、管理学、艺术学12个学科门类。
其他高职(专科)专业,可通过《2025年新设高职专科国家控制布点专业审批结果》《省级人民政府审批设置实施专科教育高等学校备案名单》查看。
17.如何辨析容易混淆的专业?
答:在填报高考志愿中,考生发现有些专业名称看起来很相似,容易混淆,如果一不小心填错了专业,进入高校后心理落差会很大。因此,考生务必要认真辨析,以免造成不必要的困扰。下面我们一起来了解一下。
(1)临床医学和基础医学。临床医学专业主要研究基础医学、临床医学、手术学等方面的基本知识和技能,进行人类疾病的诊断、治疗、预防等;旨在培养具有扎实的医学基本理论、知识和技能,具有较高的综合素质、较强的实践能力和有一定科研基础的应用型临床医学人才。基础医学主要研究人体的健康与疾病的本质及其规律等,培养具有从事基础医学各学科教学、科研及基础与临床相结合的医学实验研究工作的有较大发展潜力的基础医学高级专门人才。
(2)环境科学和环境工程。环境科学专业培养具有环境科学与工程学科的基本理论、基本知识和基本技能,掌握相关专业的专门知识,能够在环境保护及相关领域从事教育、研究与开发、工程设计、咨询和管理等工作的高素质专门人才。环境工程专业培养从事区域、流域、城乡及企事业单位的水、气、固、土壤和其他污染的控制、管理、治理等方面的高级工程技术人才。
(3)统计学和经济统计学。统计学属于理学类专业,本专业培养具备系统的统计学理论知识和应用技能,掌握统计学的主要方法和相关的计算机技术,具备处理特定行业数据问题的能力,能在经济、管理、金融、保险、商业、信息技术、教育、环境、医学等相关领域中从事数据搜集、分析与决策的创新型人才。经济统计学属于经济学类专业,主要研究统计分析原理和统计分析技术在国民经济领域的应用,通过理论学习和专业实践,养成良好的数学和经济学素养,掌握常用的数据统计和分析的方法及相关软件的使用技能,具备在政府部门、经济管理部门、企事业单位从事统计调查、统计信息处理、管理与咨询、经济分析预测等工作的能力。
(4)生物工程和生物医学工程。生物工程属于生物工程类专业,培养具备良好的人文社科基础知识和人文修养,具备生物学与工程学基本知识、掌握生物产品大规模制造的科学原理,熟悉生物加工过程流程与工程设计等基础理论和技能,能在生物工程领域从事设计、生产、管理和新技术研究、新产品开发的高素质专门人才。生物医学工程属于生物医学工程类专业,该专业一方面要求学生掌握医学和生物学的基本知识,另一方面要求学生结合医学学科的特点深入扎实地学习电子、信息类的专业知识,如医学电子学、医学信号的检测和处理、医学成像与医学图像处理、医学模式识别、医疗仪器原理及设计等。
(5)信息工程和电子信息工程。信息工程属于电子信息类专业,该专业是与现代工程技术密切相关的工科专业,以光电信息科学与技术为核心,学习内容涉及数理基础、工程光学、信息光学等信息工程诸多领域,培养学生具备光电信息科学与技术的基础理论、基本知识和基本技能,使学生成为具有坚实的数学物理基础、掌握激光与现代光学及光电子范畴相关理论和实验技能、熟悉电子技术和计算机应用技术的综合型人才。电子信息工程也属于电子信息类专业,专业培养具备电子技术和信息系统的基础知识和应用能力,能从事各类电子设备、信息系统、广播电视系统的研究、设计、开发、应用和管理的高级工程技术人才和管理人才,熟悉电子信息工程方面的新学科与新技术,具有研究、设计、开发、管理、应用集成电子设备和信息系统的基本能力,并具有初步技术经济分析、企业管理和电子商贸方面的知识和能力。
还有很多类似的专业,它们名称很相似,在此不一一举例,请广大考生务必认真辨别,可通过咨询老师、查询招生院校官方网站等途径进一步了解。
18.“院校专业组”模式下,专业报考要注意什么?
答:由于考生选考科目不同,高校对选考科目的要求也不同,考生在选专业前应尽早了解目标院校专业的选考科目要求。如果你已有了心仪的院校,可以从学校入手。如果以专业为目标来划定院校范围,则要注意相同专业在不同高校可能会有不同选考要求。另外,有些专业培养与多个科目关联度都高,高校在可选科目中指定多个选考科目,要求考生“均须选考”的情况也需要注意。
如果你没有目标院校或专业,在选择时,可以多参考“不限选考科目”的院校专业,扩大自己的专业选择面。由于高校的院系及专业(类)调整等因素,实际招生高校和招生专业(类)也可能会调整变化,考生要以高校同年公布的招生计划及院校招生章程为准。
19.高考招生计划如何呈现?
答:高考的招生计划分为普通类、艺术类、体育类。其中,普通类招生计划按照首选科目(物理、历史)分别呈现,使用校考成绩录取的艺术类专业招生计划不分首选科目统一呈现,其他艺术类和体育类专业按照首选科目要求分别呈现,呈现方式为“院校专业组”。各招生院校可设置一个或多个院校专业组,每个院校专业组内可包含一个或多个专业。同一院校专业组内各专业选考科目要求必须相同,选考科目要求不同的专业须分别设置院校专业组。考生的选考科目须符合报考院校专业组的选考科目要求,方可报考相关志愿。
例:A大学的通信工程、网络工程等若干专业选考科目要求为首选科目物理、再选科目不限;该大学的临床医学、预防医学等若干专业选考科目要求为首选科目物理、再选科目化学。在招生计划呈现时,该大学分为两个院校专业组,“A大学专业组1”和“A大学专业组2”,其中“A大学专业组1”包含通信工程、网络工程等若干选考科目要求相同的专业;“A大学专业组2”包含临床医学、预防医学等若干选考科目要求相同的专业。
2025年统一高考选考科目要求仍以《自治区教育厅关于公布普通高校2024年拟在广西招生专业选考科目要求指引的通知》(桂教考试〔2022〕9号)所编制的招生专业(类)选考科目要求作为参考。在我区实际招生的普通高校、专业(类)、选考科目要求,以及普通高校相关专业(类)是否在我区分别安排物理类和历史类招生计划,以招生院校同年在我区公布的招生计划为准。
20.2025年高考志愿如何设置、填报?
答:一是以“院校专业组”为志愿填报单位,1个院校专业组即为1个志愿,按“院校专业组+专业(类)”的方式进行志愿填报,在“院校专业组”内选择专业志愿和“是否服从本校本专业组内所有专业调剂”。
二是本科普通批、高职高专普通批均设置40个院校专业组平行志愿,其他批次采用平行志愿投档的,均设置20个院校专业组平行志愿。
三是在填报志愿时,由于招生院校有选择性考试科目要求,考生须按照招生院校专业组对应的选择性考试科目要求填报。
21.我区2025年设置志愿模式有哪些?区别在哪里?
答:(1)我区2025年设置有平行志愿、单志愿等两种模式。
①平行志愿是指高考招生同一类别、同一投档段次中若干具有相对平行关系的志愿。平行志愿投档原则是“分数优先、遵循志愿”,先从最高分考生开始,依次检索和投档,当轮到检索某一考生时,遵循该考生所填报的志愿顺序检索,当符合投档条件且院校专业组有计划余额时,即被投档。我区2025年所有平行志愿批次中,本科普通批和高职高专普通批均设置40个院校专业组志愿,均为第一志愿,其表述按序号顺序依次排列,即1院校专业组、2院校专业组、3院校专业组、4院校专业组……40院校专业组,每个院校专业组志愿设置20个专业志愿和1个“是否服从本校本专业组内所有专业调剂”选项;除此之外的其他平行志愿批次,均设置20个院校专业组志愿,每个院校专业组志愿设置20个专业志愿和1个“是否服从本校本专业组内所有专业调剂”选项。
②单志愿是指单独设置的一个志愿,通常考生只能填一个院校专业组,如特殊类型批,安排高校专项、高水平运动队、免费少数民族预科班等本科专业。按首选科目实行单志愿模式,设置1个院校专业组志愿,该院校专业组志愿内设置20个专业和1个“是否服从本校本专业组内所有专业调剂”选项。
(2)区别:平行志愿是“分数优先、遵循志愿”;而单志愿是“志愿优先、遵循分数”。具体地说,平行志愿首先按照考生投档基准分从高到低进行排序,再依据考生填报的平行志愿顺序、结合高校招生计划和投档比例依次进行检索,当检索的志愿有投档缺额时即进行投档,投档成功后不再检索填报的后续平行志愿,体现“分数优先,遵循志愿”的原则;单志愿则是将所有填报同一院校专业组的考生分科类按总分从高到低进行排序,然后将符合条件的考生电子档案按照与院校确定的投档比例(指招生计划与投档人数之比,单志愿一般控制在1:1.2以内)投放至考生所填报的院校。同分数、同高校志愿的考生不受投档比例的限制,达到院校专业组投档线的将全部投出。使用艺术校考成绩或戏曲类省际联考成绩录取的,将所有符合条件的考生全部投出。
22.“是否服从本校本专业组内所有专业调剂”怎么理解,如何更好地运用?
答:“是否服从本校本专业组内所有专业调剂”选项,如果选择“是”,则表示该考生愿意被调剂录取到该院校公布在我区的招生计划所列同一专业组内任一专业;如果选择“否”,则表示除所填报的专业外,不服从调剂到该院校专业组的其他专业。考生应当充分利用服从调剂的选择权,正确表达自己的意愿。考生所填的专业志愿加上两种服从调剂的方式,已经可以充分体现考生希望得到的、可以接受的和不愿意接受的意愿。考生应认真查看报考院校的招生章程,充分了解自己填报的服从调剂专业的报考条件,避免草率误用自己的权利。
23.平行志愿填报要避免哪些误区?
答:误区一:普通批实行平行志愿时,40个院校专业组志愿是绝对平行,没有顺序的。当考生同一批次中所报40个院校专业组志愿条件都满足,会被投到最好的一所院校。
解读:实际上,就考生个人而言,志愿仍有顺序之分。当考生满足多所高校投档条件时,要按1-40院校专业组的顺序,将该考生的档案投到按数字顺序首先满足条件的一所高校。一旦检索到有符合条件的高校,不再对其后志愿检索。
误区二:普通批投档时,某考生的档案同时分别投到1-40院校专业组志愿的高校,然后由高校录取,考生选择其中一所高校就读。
解读:我区高考录取严格按计划进行,不做一档多投,只能一档一投。虽然普通批平行志愿可填40个院校专业组,但每一批次考生只有一次被投档的机会,如果被投档到所填1-40院校专业组平行志愿中的一所院校,即使被退档,也没有机会再投到其他所填报的院校,即考生档案一旦被投给自己所填过的一个院校,就意味着本轮投档结束。
误区三:普通批1-40院校专业组志愿投档是有先后的,当被1院校专业组退档后,还可往2院校专业组投档。
解读:所有该批次检索分档好的档案都是同时投出去的,各校录取也是同时进行的。当考生被某一高校退档后,只能进入征集志愿或下一批次环节了。
24.平行志愿是否有风险?
答:有。相对单志愿填报方式而言,平行志愿在一定程度上降低了志愿填报风险,但平行志愿同样存在一定的风险。主要原因有:
(1)高校根据学校实际需要,可能会在招生章程中设定一定的特殊要求,当投档到高校后,高校按照招生简章进行录取审核,不符合要求的考生会被退档;
(2)考生总分达到了院校专业组投档线,但没达到所报专业最低录取分数且又选择不服从本校本专业组内所有专业调剂,高校会给予退档处理;
(3)身体条件、外语语种、单科成绩、性别等不符合所报专业要求且又选择不服从本校本专业组内所有专业调剂,高校将做退档处理。
因此,在填报志愿前,考生应认真研读院校招生章程。
三、投档分数使用和规则篇
25.我区的投档依据和投档规则是怎样的?
答:(1)投档依据。我区普通高校招生依据考生普通高校招生全国统一考试和广西普通高中学业水平选择性考试科目成绩,参考综合素质评价,在录取最低控制分数线上,以分批次、分院校专业组、分首选科目的考生志愿为投档依据,按投档基准分从高到低排序投档。普通类考生以高考总分(考生总成绩+政策性加分,下同)作为投档基准分,艺术类(使用校考成绩录取的批次除外)和体育类考生以综合分作为投档基准分。
(2)投档规则。
①平行志愿批次:按照“分数优先、遵循志愿”的原则进行投档。根据考生投档基准分、志愿顺序和院校专业组招生计划,按照线上生源数和计划数1:1的比例,从高分到低分投档给高校。
②单志愿批次:按照“志愿优先、遵循分数”的原则进行投档,原则上将符合高校条件的考生按照与高校确定的投档比例(1:1.2以内)投档。同投档基准分、同高校志愿的考生不受投档比例的限制,达到院校专业组投档线的将全部投出。使用艺术校考成绩或戏曲类省际联考成绩录取的,将所有符合条件的考生全部投出。
26.批次投档顺序对考生可能产生哪些影响?
答:(1)本科提前批的空军招飞类将先行投档,待该类院校及专业录取完成后再进行后续批次(含本科提前批艺本一批以外的其他小批次)的投档录取。即填报了空军招飞类的考生,还可填报后续批次的院校和专业,如未被空军招飞类的院校录取,还可继续参与已填报的后续批次的投档录取。
(2)部分批次实行并行投档,即在同一时段进行投档。例如,本科提前批的艺本二批、其他二类和其他三类实行并行投档,也就是本科提前批艺本二批投档后,填报了该批次的考生的档案正处于“院校在阅”状态,此时本科提前批其他二类也进行投档,则处于“院校在阅”状态的考生即使填报了本科提前批其他二类志愿,也无法投档到本科提前批其他二类。高职高专提前批的艺术、体育和其他类也同样采取并行投档的方式。
(3)本科提前批艺术类的2个小批次实行前后依次投档,即艺本一批投档录取完成后才进行艺本二批的投档,因此考生可以兼报艺本一批和艺本二批。
(4)部分批次征集志愿可能会与其他批次的正投录取或征集志愿同时进行,投档顺序以我区同年的录取日程安排为准,参加征集志愿的考生应予以关注。
27.平行志愿投档基准分是如何构成的?
答:(1)普通类投档基准分构成:高考总分,即考生总成绩与政策性加分之和。
(2)艺术类平行志愿投档基准分构成:综合分,即高考总分×50%+艺术统考成绩×(750/300)×50%(综合分的计算分为两步:第一步,分数换算,将艺术统考成绩按比例换算为满分为750分的成绩,即艺术统考成绩×750/300;第二步,权重分配后相加,高考总分占50%,换算后的艺术统考成绩占50%,即高考总分×50%+换算后的艺术成绩×50%,综合分四舍五入取整)。
(3)体育类投档基准分构成:综合分,高考总分×70%+体育统考成绩×(750/100)×30%(综合分的计算分为两步:第一步,分数换算,将体育统考成绩按比例换算为满分为750分的成绩,即体育统考成绩×750/100;第二步,权重分配后相加,高考总分占70%,换算后的体育统考成绩占30%,即高考总分×70%+换算后的体育成绩×30%,综合分四舍五入取整)。
28.院校专业组平行志愿如何投档?
答:院校专业组平行志愿投档是以院校专业组为基本投档单位,按照“分数优先、遵循志愿”的规则进行投档,未完成的计划或考生退档后的计划差额公开征集志愿,不再补投档。普通批平行志愿投档时,按考生投档成绩从高分到低分排序,逐个对考生的“平行志愿”从1-40院校专业组的顺序进行检索,一旦出现符合投档条件的院校专业组,即向该院校专业组投档。当遇到多名考生成绩相同时,按照同分投档排序规则排序。
例如:考生甲,计算机检索到该生时,首先检索该生填报志愿的1院校专业组,如果1院校专业组投档档案数已满,则该生无法投到该院校专业组;按规则继续检索2院校专业组,如果2院校专业组投档档案数不足,则该生档案投到2院校专业组,计算机不再检索该生的3-40院校专业组志愿,依此类推。如果该生填报的所有院校专业组都无法满足投档条件,则该生的所有平行志愿均无法投档,只能参加征集志愿。计算机完成对考生甲的全部检索后,再处理下一位考生。
需要特别提醒的是,平行志愿实行一次投档,不补充投档。考生投档后如果因不服从调剂、身体条件、单科成绩等原因被退档,只能参加征集志愿或下一批次的投档。
29.平行志愿投档时,考生投档成绩相同的,如何排序?
普通类考生投档基准分相同时,依次按语文数学两科之和、语文或数学单科最高成绩、外语单科成绩、首选科目单科成绩、再选科目单科最高成绩、再选科目单科次高成绩由高到低排序投档;如仍相同,比较考生志愿顺序,顺序在前者优先投档,志愿顺序相同则全部投档,是否录取由高校按照招生章程公布的原则决定。
例:普通类考生甲和考生乙,首选科目均为物理,考生总成绩均为639分,其中考生甲的语文120分,数学110分,考生乙的语文111分,数学119分。两名考生高考文化成绩相同,计算机检索两位同学第一位序语文与数学成绩之和相同,第二位序比较语文或数学成绩的单科最高分,考生甲的语文和数学中的单科最高分120,考生乙的语文和数学中的单科最高分119。考生甲的语文数学单科最高分比考生乙高。因此,考生甲排序在考生乙之前,比考生乙先投档。
艺术类、体育类考生投档基准分相同时,首先比较考生高考总分,再按普通类考生位次排序规则依次比较,从高到低排序投档;如仍相同,比较考生志愿顺序,顺序在前者优先投档,志愿顺序相同则全部投档,是否录取由高校按照招生章程公布的录取规则决定。
30.不安排分省分专业招生计划,投档时是否包含政策性加分?
根据教育部《2025年普通高等学校招生工作规定》,所有高考加分项目及分值均不得用于高校不安排分省招生计划的艺术类专业、高水平运动队、高校专项计划等招生项目。
31.投档时政策性加分分值如何使用?
答:全国性加分项目的加分适用于所有高校的招生录取(不安排分省分专业招生计划的招生项目除外),地方性加分只适用于广西区属高校的招生录取(不安排分省分专业招生计划的招生项目除外)。因此,排序投档时,对考生填报的区外高校,若考生同时满足多项加分政策,将取其全国性加分项目中分值最高的一项加分计入总分;对考生填报的区内高校,若考生同时满足多项加分政策,将取其所有加分项目中分值最高的一项加分计入总分。
2025年报考考生的加分资格已全部审核完毕,并已在“广西招生考试院”网站进行公示,考生可登录查看。
四、录取安排与规则篇
32.考生可以在哪里查看我区2025年录取日程安排?
答:《广西2025年普通高校招生录取日程表》于6月下旬在“广西招生考试院”网站和“柳园清风”微信公众号发布,请考生和家长及时关注。
33.我区2025年高考录取流程是怎样的?
答:我区普通高校招生录取工作实行计算机远程异地网上录取,包括投档、阅档、预录取、录取检查、下载录取名册、填发录取通知书等六个环节。
(1)投档。考生填报志愿结束后,广西招生考试院在规定的时间、按批次、按比例投放考生的电子档案。
(2)阅档。档案投出后,招生院校的工作人员在本校招生录取场所通过网络下载考生电子档案,审阅考生电子档案。
(3)预录取。招生院校阅档后确定拟录取考生的拟录专业,对未被录取考生根据有关规定如实写明退档原因,在规定的时间内上传投档考生的预录取结果。
(4)录取退档。收到招生院校上传预录取结果后,广西招生考试院将根据招生院校招生章程中明确的招生政策和有关规定,对预录取结果进行核查,确认招生院校拟录(退)考生名单,对于退档考生,将其置为考生档案目前未投出状态,等待下一轮投档。
(5)制作录取名册。广西招生考试院核准拟录取考生名单后形成录取考生数据库,并据此制作录取名册,加盖录取专用章,作为考生被招生院校正式录取的依据。
(6)填发录取通知书。招生院校根据经广西招生考试院备案的录取考生名单规范填写考生录取通知书,由校长签发录取通知书,加盖本校校章,并负责将考生录取通知书连同有关入学报到须知、资助政策办法等相关材料一并直接寄送被录取考生。
34.什么是录取批次?我区2025年共设置哪些批次?
答:按照招生录取的特征及条件将招生院校专业组分组,每组所包含的院校专业组在同一时段进行投档录取,称为一个录取批次。
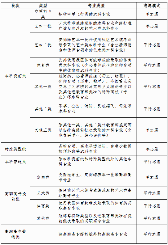
我区2025年普通高校招生录取共设置5个批次。其中,本科层次设置3个批次:本科提前批、特殊类型批、本科普通批。高职高专层次设置2个批次:高职高专提前批、高职高专普通批。
35.我区共设置哪些科类?
答:共设置25个科类:历史类、物理类、历史+体育类、物理+体育类、艺术校考类、历史+音乐类(音乐表演)、历史+音乐类(音乐教育)、历史+舞蹈类、历史+表(导)演类(戏剧影视表演)、历史+表(导)演类(戏剧影视导演)、历史+表(导)演类(服装表演)、历史+播音与主持类、历史+美术与设计类、历史+书法类、历史+戏曲类、物理+音乐类(音乐表演)、物理+音乐类(音乐教育)、物理+舞蹈类、物理+表(导)演类(戏剧影视表演)、物理+表(导)演类(戏剧影视导演)、物理+表(导)演类(服装表演)、物理+播音与主持类、物理+美术与设计类、物理+书法类、物理+戏曲类。
36.各批次安排的专业有哪些?它们按照哪种志愿填报模式和投档录取模式?
答:
其中,本科提前批中的空军招飞类、艺本一批、其他三类;特殊类型批;高职高专提前批的定向类均实行单志愿模式,设置1个院校专业组志愿,该院校专业组志愿内设置20个专业和1个“是否服从本校本专业组内所有专业调剂”选项。
本科提前批中的艺本二批、体育类、其他一类、其他二类;高职高专提前批中的艺术类、体育类、其他类均实行平行志愿模式,设置20个院校专业组志愿,每个院校专业组志愿内设置20个专业和1个“是否服从本校本专业组内所有专业调剂”选项。
本科普通批和高职高专普通批均实行平行志愿模式,设置40个院校专业组志愿,每个院校专业组志愿内设置20个专业和1个“是否服从本校本专业组内所有专业调剂”选项。
37.什么是录取最低控制分数线和投档线?
答:录取最低控制分数线是我区根据同年考生考试情况、生源情况和招生院校在我区投放招生计划情况,按考生成绩从高分到低分进行排序,综合考虑首选科目等因素后按一定比例分别划定各批次录取最低控制分数线。
投档线是广西招生考试院以院校专业组为单位,对填报该志愿的所有考生从高分到低分进行排序,按院校专业组招生计划数和投档比例计算出应投档数,按相应规则投档后,自然形成的投档给院校专业组的最低分数。
38.什么是特殊类型招生录取最低控制分数线?
特殊类型招生录取最低控制分数线按照首选历史、物理科目组合分别划定,用于强基计划、高校专项计划、军队院校等部分类型招生。特殊类型招生录取最低控制分数线的适用类型与特殊类型批次中的招生类型没有直接关系。
39.录取专业分配原则有哪些?区别在哪里?
答:常见的录取专业分配原则有分数优先、专业志愿优先,不同的分专业录取规则将决定考生进档后的专业录取顺序。
(1)分数优先是指将进档考生按成绩从高到低的顺序排列,优先满足排名靠前考生的专业志愿。谁的分数高、谁的排名靠前就先满足谁的专业。假设考生甲和乙都被投档到广西大学,且甲的高考总分比乙高1分。一旦计算机搜寻到分数排到甲这个位置时仍未录取满额的专业,且甲也填报了该专业且符合该专业录取条件的,就立即安排他“入座”。“安顿”好甲以后,才会开始看乙的专业填报情况。分数排在乙之后的考生则依次类推。无法满足专业志愿又不服从本校本专业组内所有专业调剂者,作退档处理。
(2)专业志愿优先是指将进档考生按照第一专业志愿分类排序,先按第一专业志愿从高分到低分排序按计划录取;如有未完成计划的专业,则从未录取的考生所填报的第二专业志愿中从高分到低分排序录取,以此类推。如仍有未完成招生计划的专业,再从未录取且服从本校本专业组内所有专业调剂的考生中,从高分到低分排序录取。无法满足专业志愿又不服从本校本专业组内所有专业调剂者,作退档处理。
40.录取期间,考生电子档案的状态有哪些?
答:录取期间,考生电子档案有院校阅档中、录取、考生档案目前未投出等3种运行状态:
(1)院校阅档中:表示考生档案已投到招生院校,招生院校正在审阅考生的电子档案。“院校阅档中”并不表示考生已经被录取,招生院校需根据考生成绩、综合素质评价、专业志愿、专业计划、体检结果、录取规则等情况综合考虑、合理合规,择优拟定录取结果,不符合录取规则的考生将被退档。
(2)录取:表示招生院校的拟定录取结果已经得到广西招生考试院的复核通过,考生已被招生院校录取,最终录取情况以正式录取通知书为准。录取通知书由录取招生院校发放,录取通知书发放相关事宜可咨询录取招生院校。
(3)考生档案目前未投出:表示考生的档案目前没有被投出,包括未投出和已投出过但被招生院校退档(考生可查询到退档原因)。
41.考生什么时候可以查看录取结果?
答:我区招生录取是分批次进行的,考生可在“广西招生考试院”网站发布的《广西2025年普通高校招生录取日程表》查看具体各批次投档时间,在各批次录取期间可登录“广西招生考试院”网站查询录取状态,并在相应批次征集志愿填报前查询到该批次的录取结果。
42.查到档案投出后是否意味着一定被录取?
答:所谓档案投出,就是广西招生考试院根据考生分数、志愿填报情况和各招生院校在广西的有效招生计划投档比例,把考生档案投放给招生院校。招生院校还需根据考生身体条件、单科成绩等是否符合要求,以及是否服从专业调剂等进行审查,由于一些专业比较热门,报考的人数较多,意味着分数越高才有可能被录取,当考生所填专业均已录满时,招生院校根据考生填报的“是否服从本校本专业组内所有专业调剂”情况进行专业调剂录取。专业调剂录取是在考生被投档的院校专业组内未录满专业中,按招生院校提前公布的广西录取规则进行调剂。
43.投档考生没有被高校录取原因有哪些?
答:考生未被录取原因主要有:高考总分低于所报专业最低录取分数且不服从本校本专业组内所有专业调剂;相关科目成绩达不到所报专业要求;外语语种受限;身体条件受限等。
44.如何理解招生院校征集志愿计划?
答:对于第一次投档录取没有满额的院校,由广西招生考试院统一向社会公布院校招生缺额计划,并组织尚未被录取的考生填报志愿。公布院校征集志愿计划,有可能是以下原因:
(1)在上一轮投档中,招生院校投档人数明显少于招生计划数。
(2)招生院校的某些院校专业组虽然投档人数已经足够,但在专业分配录取的时候出现不服从调剂、单科成绩不够、身体条件受限等情况,这些考生有可能会被退档,退档后造成的缺额。这些缺额需要通过征集志愿的形式来完成招生计划,这也是常见的征集志愿计划形式。
(3)部分招生院校,在上一轮录取结束后,结合学校实际招录情况,将区外剩余招生计划经审核后调入对应批次专业,参加后续的征集志愿。
45.填报征集志愿需要注意什么?
填报征集志愿需注意以下五点:
(1)只有达到相应资格要求且尚未被录取的考生,才能填报征集志愿;
(2)考生应及时关注广西招生考试院公布的未完成招生计划的信息,并在规定时间内完成志愿填报,逾期将无法填报;
(3)参加征集志愿填报的考生,需按规定选报院校专业组志愿,并明确是否服从专业调剂;
(4)考生选报征集志愿时,应避免盲目跟风“扎堆”报考热门院校专业组或专业,防止因报考过度集中而再次落选;
(5)考生填报时需谨慎考虑,充分评估所报院校专业组剩余专业是否能接受,每位考生只参加一次录取且不得换录。
46.考生如何查询院校征集降分录取情况?
答:征集志愿投档前,各院校录取最低控制分数线上生源仍不足的,经院校申请、广西招生考试院批准,可以适当降低文化分数投档、录取。具体投档最低控制分数线在投档结束后于“广西招生考试院”网站公布。
47.考生已被高职单独招生、高职对口中职、本科对口中职等分类考试招生录取后,还能参加普通高校招生统一考试录取吗?
答:每一名考生同年只有一次录取机会。凡是被高职单独招生、高职对口中职、本科对口中职等分类考试招生录取的考生,即使是参加了普通高校招生统一考试,也不会再被录取(含征集志愿录取)。
48.已被一所大学录取,但不想去,可以退档参加下一批次录取吗?不去会怎样?
答:(1)不可以。按规定,每一名考生同年只有一次录取机会。对本人填报志愿一律不予换录,一旦退档,同年不得再次录取。
(2)考生所填报的志愿是对高校的认可,是根据自己的意愿进行的选择,同时也是与高校的一种约定。如果不去,就不应该填报此院校专业组。
49.考生高考档案主要包括哪些内容?
答:(1)我区高考考生档案分为电子档案和纸质档案两部分。
(2)考生电子档案是高校录取新生的主要依据。考生电子档案内容主要包括考生基本信息、思想政治品德考核鉴定或评语、普通高中学业水平合格性考试成绩和反映学生综合素质的材料、体检信息、志愿信息、高考成绩信息、考生参加高校招生考试的诚信记录(主要指招生考试过程中违规的简要事实及处理结果)等内容。考生电子档案数据要确保真实准确、图像规范,且与考生报名登记表、体检表等纸介质材料对应部分内容一致。
(3)纸质档案为考生高级中等教育阶段的学籍档案或人事档案,由考生所在的学校或单位建立。在我区录取的大学新生,其高级中等教育阶段的学籍档案或人事档案,一律由其毕业中学或其档案管理单位负责提供,考生凭高校录取通知书到本人毕业学校或档案管理单位提取。档案提供单位负责用专用档案袋密封并加盖密封章,办理档案移交手续后交由考生本人亲自带到就读高校。各县(市、区)招生考试机构和有关中学应主动联系考生,督促被录取的考生办理纸质档案的领取和移交手续。
五、体育类、艺术类招生篇
50.体育类招生有哪几种?
答:广义上我区体育类招生分为三种:
(1)报考普通高校体育类专业的考生,一般须参加体育类专业全区统一考试即体育统考。
(2)报考高水平运动队的考生,须参加招生院校组织的体育专项测试。获得高水平运动员资格的考生,一般还要参加普通高考统考。符合生源省份高考报名条件,获得国家一级运动员(含)以上技术等级称号者方可报考高水平运动队。高水平运动队考生文化考试成绩全部使用高考文化课成绩。专业测试全部纳入全国统考,由国家体育总局牵头组织实施,高校不再组织相关校考。
(3)报考教育部指定院校招收运动训练、武术与民族传统体育专业的考生,须参加普通高考报名,并参加由国家体育总局统一组织的运动训练、武术与民族传统体育专业单独招生文化课考试和体育专项测试。
需要指出的是,体育类考生可以同时填报体育类志愿和普通类志愿,也可以两者选其一进行填报。
51.体育类专业投档规则是什么?
答:普通高校体育类专业投档录取,分本科提前批体育类和高职高专提前批体育类,分别划定体育统考分数线和文化分数线,广西招生考试院将体育统考成绩和文化成绩均达到相应批次录取最低控制分数线的考生根据考生志愿,以综合分从高分到低分排序,原则上按1:1从高分到低分投档。
高水平运动队投档录取是在特殊类型批,将获得高水平运动队资格、文化成绩达到相应要求且填报了相应院校专业组志愿的考生全部投出,由招生院校根据提前公布的规则录取。
普通高校运动训练、武术与民族传统体育专业招生(简称体育单招)不需要参加普通高考统考,录取规则按高校招生章程进行。
52.艺术类考生可以填报哪些专业?
答:艺术类考生可以同时填报艺术类专业和普通类专业志愿,也可任选其一填报,但是非艺术类考生不能填报艺术类专业志愿。艺术类考生按高考总分,依据选考科目要求填报普通类专业志愿。
艺术类考生填报以全区艺术统考成绩录取的院校专业组志愿时,全区艺术统考成绩应达到相应院校专业组所在批次的录取最低控制分数线;填报使用校考成绩录取的院校专业组志愿时,应取得相应院校校考合格证明且校考成绩经相关院校备案。
53.报考多个艺术专业类别,且同时有全国性加分和地方性加分的考生,怎样计算综合分?
答:艺术类考生分首选科目物理、历史两个类别,按音乐类(音乐表演)、音乐类(音乐教育)、舞蹈类、表(导)演类(戏剧影视表演)、表(导)演类(戏剧影视导演)、表(导)演类(服装表演)、播音与主持类、美术与设计类、书法类等9个类别分别计算综合分,报考多个专业类别方向的考生将有多个综合分。例如,横州户籍的壮族考生赵同学,是农村家庭的独生子女考生,报考了音乐类(音乐表演)和音乐类(音乐教育),音乐类(音乐表演)艺术统考成绩为268分,音乐类(音乐教育)艺术统考成绩为270分,文化成绩为380分,则赵同学的综合分计算方式为:赵同学是南宁市横州市少数民族考生获得全国性加分5分,她作为农村户籍的独生子女户考生获得地方性加分7分。她在报考区外院校时高考总分为385分,在报考区内院校时高考总分为387分。她的综合分有以下几个:
报考区外院校时的综合分:
音乐类(音乐表演)综合分=(380+5)×50%+268×(750/300)×50%=528,
音乐类(音乐教育)综合分=(380+5)×50%+270×(750/300)×50%=530。
报考区内院校时的综合分:
音乐类(音乐表演)综合分=(380+7)×50%+268×(750/300)×50%=529,
音乐类(音乐教育)综合分=(380+7)×50%+270×(750/300)×50%=531。
54.填报艺本二批志愿时,可以跨方向填报吗?
答:艺本二批安排使用我区艺术统考成绩录取的艺术类本科专业,按首选科目和艺术统考专业类别实行平行志愿模式,设置20个院校专业组志愿,每个院校专业组志愿内设置20个专业和1个“是否服从本校本专业组内所有专业调剂”选项。达到音乐类、舞蹈类、表(导)演类、播音与主持类、美术与设计类、书法类等科类全区艺术统考合格分数线的考生,可根据院校专业组设置情况,填报相应科类的院校专业组。达到音乐表演、音乐教育全区艺术统考合格分数线的考生,可兼报音乐表演方向和音乐教育方向的院校专业组,填报音乐教育方向志愿的还需关注招生院校对于器乐主项或者声乐主项的要求;达到戏剧影视表演、戏剧影视导演全区艺术统考合格分数线的考生,可兼报戏剧影视表演方向和戏剧影视导演方向的院校专业组。广西招生考试院对考生填报的院校专业组分别按考生的综合分进行排位后,再按志愿顺序进行投档。
55.本科提前批中的小批次录取时间为什么有重叠?
答:本科提前批的艺本二批、其他二类和其他三类实行了并行投档,投档录取时间可能会交叉或重叠,请考生留意“广西招生考试院”网站发布的录取日程表。
56.艺术类专业投档规则是什么?
答:(1)本科批次艺术类投档规则:艺本一批将填报了该院校专业组志愿的艺术类考生全部投档。艺本二批实行平行志愿模式,对高考总分和全区艺术统考成绩均达到本科录取最低控制分数线的考生,按综合分、分专业类别从高分到低分排序,综合分相同时,首先比较考生高考总分,再按普通类考生位次排序规则依次比较,从高到低排序投档;如仍相同,比较考生志愿顺序,顺序在前者优先投档,志愿顺序相同则全部投档,是否录取由招生院校按照提前公布的录取规则决定,投档比例原则上按招生计划数1:1投档。
(2)高职高专提前批艺术类投档规则:实行平行志愿模式,对高考总分和全区艺术统考成绩均达到高职高专批次录取最低控制分数线的考生,按综合分、分专业类别从高分到低分排序,综合分相同时,首先比较考生高考总分,再按普通类考生位次排序规则依次比较,从高到低排序投档;如仍相同,比较考生志愿顺序,顺序在前者优先投档,志愿顺序相同则全部投档,是否录取由招生院校按照招生章程公布的原则决定,投档比例原则上按招生计划数1:1投档。
57.艺术类考生的录取规则是什么?
答:对已投档考生,招生院校一般分三种排序规则录取,第一种按专业成绩(艺术统考或校考成绩)排序录取;第二种按高考总分、全区艺术统考成绩各占一定比例形成的综合分排序录取;第三种按高考总分排序录取。招生院校已将相关排序录取规则写入本校招生章程或艺术类专业招生简章中。请考生注意查看填报院校的招生章程或艺术类专业招生简章。
六、专项计划招生篇
58.重点高校招收农村学生专项计划是什么?在哪些批次录取?
答:重点高校招收农村学生专项计划是国家布置重点高校招收农村学生工作的专属计划。根据国家部署,2025年我区继续面向农村和脱贫地区实施国家、地方、高校、精准等4个专项计划(以下统称为专项计划),实施的区域范围和考生资格条件保持不变。其中,国家、地方专项计划安排在本科普通批录取,高校专项计划安排在特殊类型批录取,精准专项计划安排在本科普通批、高职高专普通批录取。
往年被专项计划录取后放弃入学资格或退学的考生,不再具有国家专项、地方专项、高校专项和精准专项计划4项中任何一项的报考资格。申请相关专项计划的考生,请及时关注我区发布的信息,注意在规定时间内完成资格审核。
59.我区“国家专项计划”的实施区域和报考条件有哪些?
答:国家专项计划招生院校,主要是中央部门所属高校和各省(区、市)所属重点高校。
按照教育部的有关规定,下达到我区的国家专项计划面向隆安县、马山县、上林县、融安县、融水苗族自治县、三江侗族自治县、龙胜各族自治县、资源县、田东县、田阳区、德保县、靖西市、那坡县、凌云县、乐业县、田林县、西林县、隆林各族自治县、昭平县、富川瑶族自治县、凤山县、东兰县、罗城仫佬族自治县、环江毛南族自治县、巴马瑶族自治县、都安瑶族自治县、大化瑶族自治县、忻城县、金秀瑶族自治县、合山市、宁明县、龙州县、天等县、大新县等34个县(以下简称国家专项计划实施区域)招生,其中合山市为享受国家扶贫开发工作重点县待遇的资源枯竭型城市。我区其他地区考生不符合报考条件。
同时满足以下三个条件的考生,具有填报国家专项计划的资格:
①本人在高中阶段具有国家专项计划实施区域当地连续3年以上户籍。即从高中入学同年9月1日至高中毕业同年8月31日,本人具有国家专项计划实施区域当地连续户籍。
②本人具有户籍所在县高中连续3年学籍(学籍地与实际就读地必须一致且连续就读,并在户籍所在县参加普通高中学业水平考试)。
③高考报名时考生父亲或母亲或法定监护人户籍所在地与考生户籍所在地一致。
60.我区“地方专项计划”的实施区域和报考条件有哪些?招生院校有哪些?
答:地方专项计划面向全区农村考生。同时满足以下两个条件的考生,具有填报地方专项计划的资格:
①本人高中阶段户籍地在区内的农村,且具有当地连续3年以上户籍。即从高中入学同年9月1日至高中毕业同年8月31日,本人具有区内农村当地连续户籍。
②本人具有户籍所在县高中连续3年学籍(学籍地与实际就读地必须一致且连续就读,并在户籍所在县参加普通高中学业水平考试)。
招生院校为广西大学、广西师范大学、广西医科大学、广西民族大学、桂林电子科技大学、桂林理工大学、广西中医药大学、北部湾大学等8所区属高校。
61.我区“高校专项计划”的实施区域和报考条件有哪些?
答:高校专项计划招生院校共有89所,为教育部直属高校和其他经教育部同意开展高校专项计划招生的高校。
高校专项计划面向隆安县、马山县、上林县、南宁市邕宁区、融安县、融水苗族自治县、三江侗族自治县、龙胜各族自治县、资源县、灌阳县、恭城瑶族自治县、苍梧县、藤县、蒙山县、上思县、桂平市、博白县、陆川县、兴业县、田东县、田阳区、德保县、靖西市、那坡县、凌云县、乐业县、田林县、西林县、隆林各族自治县、百色市右江区、昭平县、富川瑶族自治县、钟山县、贺州市八步区、凤山县、东兰县、罗城仫佬族自治县、环江毛南族自治县、巴马瑶族自治县、都安瑶族自治县、大化瑶族自治县、河池市金城江区、天峨县、忻城县、金秀瑶族自治县、合山市、武宣县、宁明县、龙州县、天等县、大新县等51个县(以下简称高校专项计划实施区域)的农村考生招生。
同时满足以下三个条件的考生,具有填报高校专项计划的资格:
①本人高中阶段户籍地在高校专项计划实施区域的农村,且具有当地连续3年以上户籍。即从高中入学同年9月1日至高中毕业同年8月31日,本人具有高校专项计划实施区域当地农村的连续户籍。
②本人具有户籍所在县高中连续3年学籍(学籍地与实际就读地必须一致且连续就读,并在户籍所在县参加普通高中学业水平考试)。
③高考报名时考生父亲或母亲或法定监护人户籍地在高校专项计划实施区域当地的农村。报考高校专项计划考生须在同年4月20日前登陆教育部阳光高考平台“高校专项计划报名系统”完成报名申请,并参加同年普通高校招生统一考试。
62.“农村”户籍如何界定?
答:根据《国务院关于统计上划分城乡规定的批复》(国函〔2008〕60号)有关要求,以及广西统计局公布的《2022年度广西壮族自治区统计用行政区划代码(17位码)》,统计用区划和城乡属性代码(17位)中最后3位所表示的意义为:111表示主城区,112表示城乡结合区,121表示镇中心区,122表示镇乡结合区,123表示特殊区域,210表示乡中心区,220表示村庄。把其中的112城乡结合区、122镇乡结合区、210乡中心区和220村庄界定为农村。例如:考生A户籍地为南宁市三塘镇围村,考生B户籍地为南宁市三塘镇三塘村,考生C户籍地为南宁市青秀区新兴村,通过查询这三名考生的户籍地城乡分类代码,考生A户籍地南宁市三塘镇围村的统计用区划和城乡属性代码(17位)中最后3位为“220”,该生界定为农村户籍;考生B户籍地南宁市三塘镇三塘村的统计用区划和城乡属性代码(17位)中最后3位为“112”,该生界定为农村户籍;考生C户籍地为南宁市青秀区新兴村的统计用区划和城乡属性代码(17位)中最后3位为“111”,该生界定为非农村户籍。
63.什么是精准专项计划?
答:精准专项计划原为精准脱贫专项计划,招收广西原建档立卡户(脱贫户)考生,具有填报精准专项计划资格的考生名单已在“广西招生考试院”网站公示,考生可自行查看。2025年,精准专项计划本科、专科共计安排3000个招生计划。
七、定向培养计划招生篇
64.广西农村订单定向医学生免费培养计划的招生对象和条件有哪些?
答:(1)招生对象:热爱医学事业,自愿报考定向医学生专业,且保证毕业后服从定向县(市、区)安排,到定向县(市、区)乡镇卫生院服务,并在取得住院医师规范化培训或助理全科医生规范化培训合格证书或临床专硕(含中医)学位证和毕业证后,须在定向县(市、区)乡镇卫生院服务不少于6年。
免费定向本科、专科(高职)医学生只招收农村学生,报考学生须同时具备下列条件:①符合2025年普通高校招生统一考试(以下简称高考)报名条件;②本人及父亲或母亲或法定监护人户籍地须在农村,本人具有当地连续3年以上户籍。生源地为定向就业县(市、区)所在设区市。填报2025年农村订单定向医学生免费培养计划的考生,按规定提供法定监护人户籍信息。户籍地为“农村”依据区划和城乡属性代码界定。
身体健康,参照《普通高等学校招生体检工作指导意见》进行体检,无色盲、色弱、斜视、精神病、传染病及其他不合适从事医疗工作的疾病。
报考定向培养考生应参加2025年高考,高考总分应达到2025年我区普通高校招生录取相应批次的最低控制分数线。
65.广西农村订单定向医学生的具体招生计划是怎样?
答:本科(学制5年):临床医学专业(全科方向)550名;中医学专业(全科方向)150名。临床医学专业(全科方向)招生院校为广西医科大学、桂林医科大学、右江民族医学院。中医学专业(全科方向)招生院校为广西中医药大学。
专科(高职,学制3年):临床医学专业(全科方向)262名;中医学专业针灸推拿100名,中医学53名。高职(专科)临床医学专业(全科方向)招生院校为广西卫生职业技术学院。高职(专科)针灸推拿专业招生院校为广西中医药大学。高职(专科)中医学专业招生院校为广西卫生职业技术学院。
具体招生学校、计划数、定向服务县(市、区)详见招生院校计划。
66.广西农村订单定向医学生的招生录取办法是怎样的?
答:(1)符合报读5年制本科免费培养定向医学生报考条件的普通高中毕业生,必须在本科提前批其他三类志愿栏中填报指定招生院校的免费培养定向医学生的专业。符合报读3年制专科(高职)免费培养定向医学生的普通高中毕业生,必须在高职高专提前批定向类志愿栏中填报指定招生院校的免费培养定向医学生的专业。
(2)招生院校按照以设区市为单位“生源地分数”优先的原则,根据招生政策和定向招生计划,将户籍在同一设区市的考生从高分到低分排序,结合考生所填定向就业县(市、区)志愿择优录取,若考生所填定向就业县(市、区)志愿已录满或与其户籍地不在同一设区市的,服从调剂的考生可调剂至与其户籍在同一设区市内仍有缺额的定向就业县(市、区),不服从调剂的考生或其户籍所在设区市已无缺额的,作退档处理。未能完成计划的,进行征集志愿,征集志愿后同一设区市范围内生源仍不足的,经高校申请,5年制订单定向免费医学本科可适当降分录取,3年制订单定向免费医学专科(高职)不降分。
(3)招生院校须及时将定向就业县(市、区)招收名单报送自治区卫生健康委、自治区中医药局,以便协调办理定向医学生签订定向就业协议事宜。
(4)新生入学时如因学生放弃就读机会等原因导致定向医学生缺额,由高校在符合条件的其他专业新生中进行调剂补缺,调剂学生分数原则上需高于本校同届定向医学生的最低分。调剂补缺工作由高校自行安排,调剂补缺的学生须按规定与培养学校和定向就业县(市、区)的卫生健康行政部门、人力资源社会保障部门补签定向就业协议。
67.广西农村订单定向医学生享受的相关政策和义务要求?
答:(1)定向医学生在高考录取后、获得入学通知书前,须与培养学校和定向就业所在地的县级卫生健康行政部门、人力资源社会保障部门签署协议。考生在签订协议时如未满18周岁,须由考生及其法定监护人共同签订协议。不签订协议的,取消其录取资格。
(2)定向医学生在校期间免除学费、免住宿费。本科定向医学生在校期间适当补助生活费。定向医学生应在规定年限内(本科5年,专科3年)取得普通高等学校本科(专科)毕业证书,不能毕业的定向医学生,要按规定退还已享受的减免教育费用和生活补助;延期毕业的,延续学年内的相关培养费用由学生本人承担。
(3)2025年及以后新入学的本科定向医学生可在本科应届毕业同年报考广西区内全科医学领域全日制临床专硕(含中医),全日制专硕期间住培待遇按照普通专硕执行,取得临床专硕学位证和毕业证后须在定向乡镇卫生院服务不少于6年。
(4)定向医学生取得普通高等学校本科(专科)毕业证书并到岗报到后,有关市、县(市、区)机构编制、人力资源社会保障等部门要按规定及时办理相关招聘录用手续。由定向县(市、区)组织专项招聘考核,参照事业单位公开招聘人员体检通用标准和要求组织体检,考核和体检合格后,由定向县(市、区)按协议安排就业。体检不合格的定向医学毕业生,按规定退还已享受的免费教育费用,解除协议。
(5)除因生病等特殊原因外,定向本科医学毕业生毕业同年报到后,均须按照规定参加3年全科专业住院医师规范化培训;定向专科医学毕业生毕业同年均须按规定参加2年助理全科医生培训。
(6)定向医学生毕业后参加住院医师规范化培训或助理全科医生培训期间人事(劳动)、工资关系不变,按照原单位同类人员享受基本工资和岗位津贴,按国家有关规定参加社会保险。培训期间的人员管理、待遇、经费保障等政策按照有关规定执行。发放的工资水平低于培训基地同类人员工资水平的部分由培训基地负责发放、补齐。
(7)经招收录取纳入住院医师规范化培训或助理全科医生培训,并取得《住院医师规范化培训合格证书》或《助理全科医生培训合格证书》者,须在定向县(市、区)乡镇卫生院服务不少于6年,3年住院医师规范化培训时间或2年助理全科医生培训时间不计入6年服务期内。规定的培训期限内未取得培训合格证书者,按照国家和自治区有关规定可延长培训期限,延期培训费用由个人承担。
68.地方公费师范生招生计划、培养院校和招生专业有哪些?
答:(1)招生计划。面向全区招收普通高中起点四年制本科地方公费师范生1571名。
(2)培养院校。广西师范大学、广西民族大学、南宁师范大学、北部湾大学、玉林师范学院、百色学院、贺州学院、广西民族师范学院、广西科技师范学院、桂林师范学院等10所院校。
(3)招生专业。普通高中起点四年制本科小学教育专业203名、小学教育(壮语文方向)5名、数学与应用数学专业322名(定向义教学段172名、高中150名)、英语专业175名(定向义教学段90名、高中85名)、物理学专业279名(定向初中137名、高中142名)、生物科学(或生物技术)专业97名(定向初中53名、高中44名)、地理科学专业86名(定向初中44名、高中42名)、化学专业89名(定向初中49名、高中40名)、音乐学专业49名(定向义教学段31名、高中18名)、美术学专业36名(定向义教学段24名、高中12名)、体育教育专业54名(定向义教学段41名、高中13名)、心理学(或应用心理学)145名(定向义教学段112名、高中33名)、科学教育31名(定向中小学培养)。以上专业除小学教育、小学教育(壮语文方向)2个专业外,其他专业均区分学段定向培养,具体招生学校、计划数、定向从教县(市、区)、定向从教学段详见各招生院校计划。
(4)面向原集中连片特困地区县、原国家扶贫开发工作重点县和边境县(市、区)的本科层次定向师范生培养,纳入公费师范生招生计划。
69.地方公费师范生的招生对象是什么?
答:报考地方公费师范生的对象仅限广西户籍普通高中毕业生,招生不限地域,允许跨市、县(市、区)报考。
70.地方公费师范生的招生条件是什么?
答:报考地方公费师范生的考生应同时符合以下条件:
(1)忠诚党和人民教育事业,热爱教育工作,自愿报考定向培养师范专业,且保证毕业后服从定向县(市、区)安排,到协议约定的定向县(市、区)幼儿园或农村义务教育学校或高中任教不少于6年。
(2)身体健康,参照《普通高等学校招生体检工作指导意见》《广西壮族自治区申请认定教师资格人员体检标准及办法(试行)》以及自治区事业单位公开招聘人员体检通用标准等相关要求进行体检,并且体检结果合格。
(3)考生应参加我区2025年普通高校招生统一考试,高考总分应达到2025年我区普通高校招生录取相应批次的最低控制分数线。
(4)报考音乐、美术、体育类高中起点本科专业的考生,需参加我区普通高校招生艺术统考对应科类考试或体育统考,且考生高考总分和艺术统考或体育统考成绩均达到2025年相应类别本科批次的录取最低控制分数线。
(5)报考小学教育(壮语文方向)专业的考生需会讲壮语(含各地壮语方言)。
71.地方公费师范生如何招生录取?
答:符合报读四年制本科地方公费师范生的普通高中毕业生,艺术类的必须在本科提前批艺本二批志愿栏中填报指定培养院校的地方公费师范生的专业,体育类的必须在本科提前批体育类志愿栏中填报指定培养院校的地方公费师范生的专业,物理类和历史类的必须在本科提前批其他一类志愿栏中填报指定培养院校的地方公费师范生的专业。填报志愿的时间及要求按自治区招生考试院的有关规定执行,录取时按相应类别批次排序规则择优录取。
小学教育(壮语文方向)专业的招生应经过面试环节,其他专业招生不设面试环节。承担小学教育(壮语文方向)专业培养院校根据招生政策和定向招生计划组织面试,在面试合格考生中,根据高考总分和考生所填志愿从高分到低分进行择优录取。分数相同的,优先录取面试成绩优秀的考生。
报读公费定向培养专业的考生被录取后,不能退档,不能转学,不能转专业,否则取消同年录取资格。
72.报读地方公费师范生有哪些政策要求?
答:(1)公费师范生入学前与培养院校和定向县(市、区)教育局、人力资源社会保障局签订协议。考生在签订协议时如未满18周岁,须由考生及其法定监护人共同签订协议。不签订协议的,取消其录取资格。
(2)地方公费师范毕业生取得普通高等学校本科毕业证书和相应的教师资格证书后,由定向县(市、区)组织专项招聘考核,参照《广西壮族自治区事业单位公开招聘人员体检通用标准(试行)》组织体检,考核和体检合格后,由定向县(市、区)按协议安排就业。考核或体检不合格的定向师范毕业生,解除协议,退还给培养院校已享受的公费教育费用,重新择业。
(3)地方公费师范生毕业前及在协议规定服务期内,一般不得报考其他脱产学历教育。毕业时不履行定向培养协议的,要按规定退还给培养院校已享受的公费教育费用,并赔偿违约金,其违约行为应记入人事档案和社会信用体系,并予以公布。各地对服务期满定向师范毕业生的学历深造、职称晋升、评优评先等方面给予倾斜。
(4)定向师范生在校学习期间免除学费,免缴住宿费,并补助生活费,所需经费由自治区本级财政统筹安排。在安排国家和自治区各项奖助学金时,培养对象与同类学生享受同等待遇。
(5)定向师范毕业生到教学岗位后,有关市、县(市、区)机构编制、人力资源社会保障等部门要按规定及时办理相关招聘录用手续。
73.什么是国家公费师范生?
答:国家公费师范生是指接受师范生公费教育的学生。师范生公费教育是指国家在北京师范大学(含北京师范大学珠海校区)、华东师范大学、东北师范大学、华中师范大学、陕西师范大学和西南大学6所教育部直属师范大学面向师范专业本科生实行的,由中央财政承担其在校期间学费、住宿费并给予生活费补助的培养管理制度。国家公费师范生毕业后,必须回到生源省份从事至少六年教育工作。
74.什么是优师计划?
答:优师计划即优秀教师定向培养专项计划,旨在为中西部欠发达地区中小学校定向培养一批优秀教师,推动欠发达地区教育优质均衡发展。报考优师计划的考生均须参加同年全国统考,在本科提前批次其他一类录取。
75.定向培养军士生的报考条件是什么?
答:报考定向培养军士的考生,须为2025年参加普通高等学校招生统一考试的高级中等教育学校毕业生,年龄不超过20周岁(2005年8月31日以后出生),未婚,志愿至少服现役满5年,其政治和身体条件按照征集义务兵的规定执行。
76.在我区招收定向培养军士生的院校有哪些?
答:今年有渤海船舶职业学院、江苏海事职业技术学院、浙江交通职业技术学院、江西航空职业技术学院、江西水利电力大学、山东信息职业技术学院、潍坊工程职业学院、滨州职业学院、泰山职业技术学院、河南交通职业技术学院、湖北交通职业技术学院、武汉交通职业学院、武汉船舶职业技术学院、武昌职业学院、湖南汽车工程职业大学、湖南国防工业职业技术学院、湖南体育职业学院、长沙航空职业技术学院、张家界航空工业职业技术学院、重庆航天职业技术学院、成都航空职业技术大学、兰州资源环境职业技术大学等22所高校,在广西为解放军和武警部队招收定向培养军士402人,其中女军士6人。
77.定向培养军士生如何招生?
答:定向培养军士招生录取工作,纳入普通高等学校招生统一考试实施,安排在高职高专提前批定向类。
(1)填报志愿。考生得知高考分数后,在高职高专提前批定向类中填报相应定向培养军士高校“定向培养军士生”志愿。
(2)确定对象。从报考定向培养军士高校相关专业的上线考生中,按照考生志愿和考分从高到低的顺序,确定参加体格检查的对象。
(3)体格检查。由考生报考所在地市级征兵办公室统一组织,县级征兵办公室负责通知参检对象,收到参检通知的考生,按照要求自行到指定体检站参检。具体标准可登录全国征兵网(www.gfbzb.gov.cn)查看《〈应征公民体格检查标准〉摘要》。
(4)政治考核。体格检查合格考生参加政治考核,由考生报考所在地县级征兵办公室统一组织。
(5)投档录取。体格检查合格、政治考核通过的考生志愿,从高分至低分按照投档比例要求分别向定向培养军士高校投档,由定向培养军士高校择优录取,按规定发放录取通知书。当志愿上线的考生录取数量不足时,从区内体格检查合格、政治考核通过且尚未被录取的上线考生中征集志愿投档录取。
78.定向培养军士生如何培养?
答:定向培养军士学制3年,毕业后取得高职(专科)层次学历。前2.5学年的培养由定向培养军士高校负责;后0.5学年组织入伍实习,包括入伍训练和岗前培训,由招收部队负责。
79.定向培养军士生入伍待遇怎样?
答:定向培养军士批准入伍后至首次授予军衔期间,按照第一年度义务兵标准发放津贴、保障伙食,享受相应医疗、保险和抚恤等待遇;授予军士军衔后,自军衔起算之日起执行军士工资及相关待遇标准。
八、特殊类型招生篇
80.我区特殊类型批安排哪些本科专业?适合哪些考生填报?
答:我区特殊类型批安排高校专项、高水平运动队、免费少数民族预科班等本科专业,供取得以上资格的考生填报。高校专项计划、高水平运动队名单可在教育部“阳光高考”平台查询。
81.高水平运动队的招生有哪些规定?
答:高水平运动队招生是指经过教育部批准的招生高校根据本校高水平运动队项目的建设需要,从参加全国统考的学生中特招有体育项目特长且符合高校年度招生工作规定的学生。符合以下条件之一者,可报名参加高水平运动队考试:
(1)符合生源省份高考报名条件,获得国家一级运动员(含)以上技术等级称号者。
(2)考生所持本人运动员技术等级证书中的运动项目应与报考高校的运动项目一致(原则上运动小项也应对应一致,田径项目须严格对应)。
在满足报考条件的同时,高水平运动队的招生对象不限年龄。
82.如何填报高水平运动队志愿?
答:高水平运动队在特殊类型批单设志愿,设1个院校专业组志愿。考生只能填报取得教育部“阳光高考”平台公示合格资格的高校,取得多个高校资格的也只能填报1个院校专业组志愿。
83.高水平运动队与体育单招有什么不同?
答:体育单招是部分体育专业单独招生的简称,是指经教育部、国家体育总局批准的部分高校对运动训练、武术与民族传统体育专业实行的单独考试招生。普通高校高水平运动队招生和体育单招都属于高校特殊类型考试招生,是高校招生工作的一部分。高校高水平运动队与体育单招在报考条件、招生院校、考试方式、录取政策、专业选择上都有所不同。
第一,报考条件不同。
报考高水平运动队的考生竞技水平要达到比较高的程度。考生要经过报名、测试、高考等几个环节的严格筛选,才能被高校顺利录取。报考高水平运动队的考生要符合生源省份高考报名条件;并获得国家一级运动员(含)以上技术等级称号。
报考体育单招的考生需符合生源省份高考报名条件;具备运动训练、武术与民族传统体育专业招生项目的二级(含)以上运动员技术等级称号;不在兴奋剂违规禁赛期内。
第二,招生院校不同。
高水平运动队招生高校和招生项目需经教育部核准备案。(2025年招生院校及项目以教育部最新公布为准)
2025年在广西招生的运动训练专业招生院校共有149所,武术与民族传统体育专业招生院校共有10所。
第三,考试方式不同。
高水平运动队采取“文化考试+专业测试”相结合的考试评价方式。2025年,高水平运动队考生文化考试成绩全部使用高考文化课考试成绩。所有项目专业测试全部实施全国统考,与运动训练、武术与民族传统体育专业招生的体育专项考试统一组织,统一采用体育总局相关体育专项考试方法与评分标准进行评分,高校不再组织相关项目的校考。
运动训练、武术与民族传统体育专业招生实行文化考试和体育专项考试相结合的办法进行。文化考试由教育部教育考试院组织命题和印制试卷;省级招生考试机构负责试卷接收和组织本省生源的文化考试。体育专项考试采用全国统考和分区统考方式进行,由体育总局委托有关院校组织实施。
第四,录取政策不同。
高水平运动队的录取政策是:部分“双一流”建设高校对考生的高考成绩要求须达到生源省份普通类本科批次录取最低控制分数线;其他高校对考生的高考成绩要求须达到生源省份普通类本科批次录取最低控制分数线的80%。
而体育单招录取时,在文化成绩不低于180分、体育专项成绩不低于40分的基础上,各招生院校根据本校实际情况综合确定本校文化成绩和体育专项成绩录取控制线。具备一级运动员技术等级称号的考生,可在院校文化成绩最低录取控制线下降30分录取;具备运动健将技术等级称号的考生,可在院校文化成绩最低录取控制线下降50分录取。在达到院校文化和体育专项成绩最低录取控制线的基础上,院校根据考生的文化成绩(折合百分制后)和体育专项成绩按3∶7的比例计算考生录取综合分。
第五,专业选择不同。
高水平运动队高考文化课成绩不低于高校相关专业在生源省份录取分数线下20分的考生,可录取至对应的普通专业;体育单招报考的只有运动训练、武术与民族传统体育专业。考生若已报名运动训练、武术与民族传统体育专业志愿并被录取,不再参加普通高考及高校高水平运动队的录取。
九、少数民族预科班、民族班招生篇
84.报考少数民族预科班的条件是什么?
答:少数民族预科班是指对同年参加普通高校招生统一考试、适当降分、择优录取的少数民族学生,实施高等学校本科预备性教育的一种办学形式。预科的学习年限一般为一年,学生汉语文基础较差的,学习时间为二年。预科班学生升入高校本科专业进行学习,其学制与该校本科学制相同。满足以下条件,方可报考少数民族预科班:
(1)普通的少数民族预科班报考的条件是:少数民族考生。
(2)报考区内免费少数民族预科班的考生必须同时具备以下条件:
①少数民族考生。
②应届高中毕业生。
③农村户口。
④户口属于60个老、少、边、山、穷县(市、区)的考生。具体为:南宁市邕宁区、上林县、马山县、隆安县,融安县、融水苗族自治县、三江侗族自治县,资源县、灌阳县、恭城瑶族自治县、龙胜各族自治县,陆川县、博白县、兴业县,贵港市桂平市,百色市右江区、靖西市、田阳区、田东县、平果市、德保县、那坡县、凌云县、乐业县、田林县、隆林各族自治县、西林县,苍梧县、藤县、蒙山县,崇左市江州区、凭祥市、扶绥县、天等县、大新县、宁明县、龙州县,贺州市八步区、钟山县、富川瑶族自治县、昭平县,防城港市防城区、东兴市、上思县,来宾市合山市、忻城县、象州县、武宣县、金秀瑶族自治县,河池市金城江区、河池市宜州区、南丹县、天峨县、凤山县、东兰县、巴马瑶族自治县、都安瑶族自治县、大化瑶族自治县、罗城仫佬族自治县、环江毛南族自治县。
85.区属院校招收少数民族预科班有哪些形式?
答:我区区属院校招收少数民族预科班实行免费少数民族预科班和少数民族预科班两种办学形式。免费少数民族预科班招生对象为面向区内60个老、少、边、山、穷县(市、区)农村户口的应届少数民族高中毕业生,这些学生享受免除预科一年学费的优惠政策。少数民族预科班招收对象为广西区内的少数民族考生,实行缴费上学。
86.少数民族预科班是怎样录取的?
答:广西招生考试院按院校专业组相应普通批次录取最低控制分数线进行投档。如在相应普通批次各有关高校提档分数线(含征集志愿)上生源不足,本科少数民族预科班可在相应普通批次各有关高校最低提档分数线以下80分内按投档规则投档,由高校择优录取。
87.免费少数民族预科班是怎样录取的?
答:免费少数民族预科班招生计划为分民族指导性计划,录取时结合考生志愿,按照我区世居少数民族人口比例与相应民族录取预科考生比例大体相当的原则,确定各民族在招生院校中的最低录取分数。
88.什么是民族班?民族班是如何录取的?
答:民族班是指对同年参加普通高校招生统一考试、适当降分、择优录取的少数民族学生,实施高等学校本、专科(高职)教育的一种办学形式。民族班可在相应普通批次各有关高校提档分数线以下40分内按投档规则投档,由高校择优录取。
十、军队院校、公安院校招生篇
89.在我区有哪些军队院校进行招生?
答:2025年,共有国防科技大学、陆军工程大学、陆军兵种大学、陆军步兵学院、陆军军医大学、海军大连舰艇学院、空军工程大学、空军预警学院、军事航天部队航天工程大学、网络空间部队信息工程大学、联勤保障部队工程大学、武警工程大学、武警警官学院等13所军队院校在我区招生。
90.军队院校的报考条件有哪些?考生体检是如何规定的?
答:报考条件主要包括:(1)参加2025年普通高等学校招生全国统一考试;(2)未婚,年龄不低于16周岁、不超过20周岁(截至2025年8月31日);(3)高中阶段体质测试成绩达到及格以上;(4)符合军队院校招收青年学生的政治考核、面试和体格检查标准条件。
另外,高考总分还须达到本科特殊类型招生批次录取最低控制分数线,普通高中应届、往届毕业生均可报考。
报考军队院校的考生除了参加县级招生考试机构组织的高考体检外,还须参加广西军区招生工作办公室组织的军检,军检主要包括面试和体格检查,时间从7月1日至8日,地点设在南宁市青秀区植物路52号中国人民解放军联勤保障部队第九二三医院(简称923医院)。
91.报考军队院校是否影响报考普通院校?
答:本科提前批的军队院校优先于本科普通批等后续批次的招生院校投档录取,对报考军队院校未被录取考生,将按其填报的后续批次院校专业组志愿参加投档录取。因此,报考军队院校未被录取的考生,不影响考生后续批次的招生院校投档录取。
92.在我区有哪些院校招收公安类专业?
答:2025年,共有6所公安院校(中国人民公安大学、中国人民警察大学、中国刑事警察学院、郑州警察学院、南京警察学院、广西警察学院)和3所非公安院校(中南财经政法大学、西南政法大学、中央司法警官学院)招收公安类专业,招生计划详见各招生院校官方网站和广西《2025年高考指南招生计划篇》。
报考公安院校公安类专业的考生一般须通过政治考察、面试、体检和体能测评,6所公安院校的面试、体检和体能测评由广西公安厅统一组织,考生填报志愿后,须携带相关资料,按时到指定地点参加面试、体检、体能测评。考生填报时还需查看有关院校招生章程的具体要求。
93.公安类专业如何录取?
答:参加今年公安院校公安专业招生考试的考生,生源地为考生高考报名所在省份。今年的公安类专业全部安排在本科提前批其他二类进行录取。录取时根据考生填报志愿和合格名单原则上按照1:1的比例进行平行志愿投档,招生院校有特殊要求的,按照招生院校与广西招生考试院商定的比例投档。
十一、其他
94.保送生的招生录取程序是怎样的?
答:保送生是经教育部批准(或备案)的具有实施普通高等学历教育资格的高校按教育部规定,招收录取符合保送生条件的考生。其录取程序如下:
(1)考生必须在户口所在地参加高考报名。
(2)符合教育部规定的保送生条件的考生,由本人向所在中学申请并经所在中学审核公示后向经教育部批准(或备案)的具有实施普通高等学历教育资格的高校提出申请。
(3)由高校对本校拟录取的保送生进行文化测试及相关考核。
(4)广西招生考试院根据教育部“阳光高考”平台的保送生资格公示名单和高校提供的拟录取名单办理审核录取手续。
保送生的录取通知书由录取高校直接发放。经广西招生考试院审核录取的保送生可不参加普通高校招生统一考试。
95.强基计划选拔什么样的人才?强基计划招生专业范围有哪些?
答:强基计划指导思想和原则是服务国家战略,招收一批有志向、有兴趣、有天赋的青年学生进行专门培养,为国家重大战略领域输送后备人才。主要选拔有志于服务国家重大战略需求且综合素质优秀或基础学科拔尖的学生。
强基计划突出基础学科的支撑引领作用,重点在数学、物理、化学、生物、力学、基础医学、育种及历史、哲学、古文字学等相关专业招生。聚焦高端芯片与软件、智能科技、新材料、先进制造和国家安全等关键领域以及国家人才紧缺的人文社会科学领域。高校会结合自身办学特色,合理安排招生专业,并建立学科专业的动态调整机制,根据新形势要求和招生情况,适时调整强基计划招生专业。
96.强基计划的录取方式是怎样的?
答:强基计划在保证公平公正的前提下,探索建立多维度考核评价考生的招生模式。这里提到了两种模式:
一是高校依据考生的高考成绩,按在各省(区、市)强基计划招生名额的一定倍数确定参加高校考核的考生名单。考生参加统一高考和高校考核后,高校将考生高考成绩、高校综合考核结果及综合素质评价情况等按比例合成考生综合成绩(其中高考成绩所占比例不得低于85%),根据考生填报志愿,按综合成绩由高到低顺序录取。
二是对于极少数在相关学科领域具有突出才能和表现的考生,高校制定破格入围高校考核的条件和破格录取的办法、标准,并提前向社会公布。考生参加统一高考后,由高校组织相关学科领域专家对考生进行严格考核,达到录取标准的,经高校招生委员会审定,报生源所在地省级高校招生委员会核准后予以破格录取。破格录取考生的高考成绩原则上不得低于各省(区、市)特殊类型招生批次录取最低控制分数线。
强基计划具体的录取方式,考生须查看报考高校的强基计划招生章程。在我区集中录取期间不设强基计划志愿,考生需要通过教育部“阳光高考”平台向高校直接报名,强基计划会在我区提前批录取开始之前完成录取,若考生被高校的强基计划录取,则不能再参与我区后续批次的录取,对于确认参加学校考核又无故放弃的考生,如实记录并通报生源省份考试招生机构。
97.什么是中外合作办学,都有哪些招生形式?
答:中外合作办学是指外国法人组织、个人以及有关国际组织同中国具有法人资格的教育机构及其他社会组织,在中国境内合作举办以中国公民为主要对象的教育机构,实施教育和教学的活动。就办学主体来讲,可分为中外合作办学机构和中外合作办学项目等形式。前者如温州肯恩大学、西交利物浦大学、宁波诺丁汉大学等,有独立校园、独立法人和独立的招生代码,和中国公立大学一样纳入国家计划招生;后者是中国高校或其他社会组织与外国教育机构合作举办某个教育项目,采取“2+2”“2+1”“3+1”等方式,即在国内高校读一段、再到国外高校读一段,学生毕业可获得的证书请以学校招生章程为准。
98.转设院校是什么意思?职业大学对考研有限制吗?
答:2020年5月,教育部印发《关于加快推进独立学院转设工作的实施方案》,提出了“转为民办、转为公办、终止办学”的转设路径。从近两年转设结果来看,一是转设为普通本科高校,二是转设为职业本科高校。职业本科高校的名称一般为XXXX职业大学或职业技术大学。在类型上属于职业教育,在层次上属于本科层次教育,符合条件即可申报专业硕士学位点,其培养定位是为国家和区域经济社会发展培养高层次技术技能人才。学生毕业后可取得本科学历和学士学位证书。
2022年颁布的《中华人民共和国职业教育法》明确法定职业教育是与普通教育具有同等重要地位的教育类型,职业学校学生在升学、就业、职业发展等方面与同层次普通学校学生享有平等机会。国家已经从法律上明文规定,职业大学的学生在报考硕士研究生时是没有任何区别,是没有任何限制的。
将来职业大学学生在就业上可能更有优势,《中华人民共和国职业教育法》明确法定机关、事业单位、国有企业在招录、招聘技术技能岗位人员时,应当明确技术技能要求,将技术技能水平作为录用、聘用的重要条件。事业单位公开招聘中有职业技能等级要求的岗位,可以适当降低学历要求。
99.民办高等学校的毕业生在就业、升学深造方面与公办高校有什么不同吗?
答:民办高等学校指的是国家机关以外的社会组织或个人,利用非国家财政性经费,依照国家和本地教育行政部门规定的设置标准,面向社会举办的学校及其他机构。
民办高等学校的毕业生只要符合毕业要求,就可以获取学历证书和学位证书(本科),在就业、升学深造方面跟公办高等学校的毕业生没有什么不同,无论是从什么学校毕业的,毕业生都通过人才招聘的方式去应聘,进行双向选择,工作待遇取决于个人的能力。各级机关、事业单位接收应届毕业生,如通过公务员考试等,对民办高等学校毕业生也是没有限制的。民办高等学校毕业生在取得国家承认的学历后,继续升学深造也是没有任何限制。
100.香港、澳门地区大学在我区如何招生?
答:2025年香港、澳门特别行政区共有21所高等学校在广西招收自费生。报考香港、澳门高校的考生必须参加同年普通高校招生统一考试,即普通高考。
(1)香港高校——统招与独立招生
统招:香港中文大学、香港城市大学安排在我区普通高校招生本科提前批次录取,考生统一填报高考志愿,即使在提前批次未被录取,仍可以参加后续批次的录取,进入其他内地高校。
独立招生:香港浸会大学、香港岭南大学、香港教育大学、香港理工大学、香港科技大学、香港大学、香港演艺学院、香港都会大学、香港树仁大学、东华学院、香港恒生大学、香港高等教育科技学院等12所高等学校高校采用独立招生方式,考生按照港校的要求提交入学申请,参加学校组织的面试,由学校根据考生高考成绩和面试表现等要求录取考生。
需要注意的是,凡被香港12所单招院校录取并经本人向录取院校确认就读的考生,不再参加内地高校的统一录取。
(2)澳门高校——独立招生
澳门大学、澳门理工大学、澳门旅游大学、澳门科技大学、澳门城市大学、圣若瑟大学、澳门镜湖护理学院等7所高等学校也采用独立招生方式。在报名时间内,学生到指定网页报名缴费,可登录澳门高校网站查看各学校具体招生要求。

招处公众号

招生处小程序